中央人民政府 陕西省人民政府 汉中市人民政府
长者浏览 无障碍 网站支持IPv6 繁体 登录 退出 注册
首   页 走进洋县 新闻中心 政府信息公开 政务服务 互动交流 专题专栏
首    页 走进洋县 新闻中心 政府信息公开 互动交流 政务服务 专题专栏
当前位置: 首页 > 政府信息公开 > 财政资金 > 部门镇办预决算及三公经费 > 部门镇办决算

洋县农业农村局2024年度部门决算

发布时间: 2025-10-31 09:55:32    来源:洋县财政局
索引号 0160385990/2025-000172 发布日期 2025-10-31 发布机构 洋县财政局
内容概述 洋县农业农村局2024年度部门决算
发布时间:2025-10-31 09:55:32























































洋县动物疫病预防控制中心2024年度部门决算
洋县农产品质量安全监测检验中心2024年度部门决算
洋县农村合作经济经营管理指导站2024年度部门决算
洋县农业机械化发展指导中心2024年度部门决算
洋县农业技术推广服务中心2024年度部门决算
洋县农业农村局(机关)2024年度部门决算
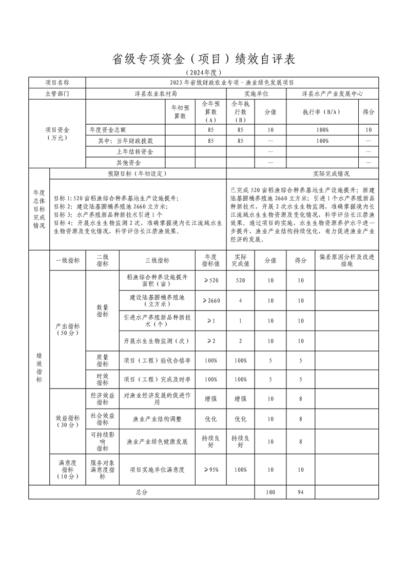
洋县水产产业发展中心2024年度部门决算
洋县有机产业发展办公室2024年度部门决算

扫一扫在手机打开当前页

相关链接

网站首页     |     网站地图

洋县人民政府办公室主办     |     电话:0916-8212262 |     地址:洋县傥城街13号

网站维护电话: 0916-8219488    |     网站标识码:6107230017     |     投稿邮箱:yxzfxxzx@163.com

ICP备案号:陕ICP备15012276号     |      陕公网安备 61072302000106号     |      邮编:723300

洋县融媒

洋县发布

洋县人民政府办公室主办 管理维护:洋县数据服务中心 电话:0916-8212262

网站标识码:6107230017 ICP备案号:陕ICP备15012276号 陕公网安备 61072302000106号

返回首页
返回顶部
关闭