中央人民政府
陕西省人民政府
汉中市人民政府
长者浏览
无障碍
网站支持IPv6
繁体
登录
退出
注册
首 页
走进洋县
新闻中心
政府信息公开
政务服务
互动交流
专题专栏
首 页
走进洋县
新闻中心
政府信息公开
互动交流
政务服务
专题专栏
当前位置:
首页
>
政府信息公开
>
财政资金
>
部门镇办预决算及三公经费
>
部门镇办决算
洋县卫生健康管理局2024年度部门决算
发布时间:
2025-10-31 09:54:58
来源:
洋县财政局
索引号
0160385990/2025-000168
发布日期
2025-10-31
发布机构
洋县财政局
内容概述
洋县卫生健康管理局2024年度部门决算
发布时间:2025-10-31 09:54:58
洋县八里关镇卫生院2024年度部门决算
洋县妇幼保健计划生育服务中心2024年度部门决算
洋县关帝镇卫生院2024年度部门决算
洋县华阳镇中心卫生院2024年度部门决算
洋县槐树关镇中心卫生院2024年度部门决算
洋县黄安镇卫生院2024年度部门决算
洋县黄家营镇卫生院2024年度部门决算
洋县黄金峡镇卫生院2024年度部门决算
洋县疾病预防控制中心2024年度部门决算
洋县金水镇中心卫生院2024年度部门决算
洋县老龄健康服务中心2024年度部门决算
洋县龙亭镇卫生院2024年度部门决算
洋县龙亭镇长溪卫生院2024年度部门决算
洋县马畅镇中心卫生院2024年度部门决算
洋县茅坪镇中心卫生院2024年度部门决算
洋县磨子桥镇中心卫生院2024年度部门决算
洋县戚氏街道办事处卫生院2024年度部门决算
洋县人民医院2024年度部门决算
洋县桑溪镇卫生院2024年度部门决算
洋县卫生计生综合监督执法大队2024年度部门决算
洋县卫生健康局(机关)2024年度部门决算
洋县谢村镇中心卫生院2024年度部门决算
洋县洋州街道办事处中心卫生院2024年度部门决算
洋县溢水镇卫生院2024年度部门决算
洋县纸坊街道办事处四郎卫生院2024年度部门决算
洋县纸坊街道办事处卫生院2024年度部门决算
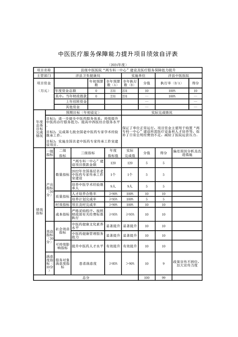
洋县中医医院2024年度部门决算
扫一扫在手机打开当前页
返回首页
返回顶部
关闭